每日手游
-
【31省区市新增确诊111例,31省区市新增确诊病例18例】
泰国疫情|新冠肺炎病例激增至9635例,死亡25例!清迈、春武里退出红色疫情...截至5月17日,泰国新增新冠肺炎病例9635例,死亡25例,累计确诊111,082例,累计死亡614例。清迈和春武里因疫情改善退出红色高风险区,若总理批准,...
-
【北京限号2022年8月最新限号,北京限号2022年8月最新限号时间】
北京限号轮换周期2022图片限行轮换周期:2022年1月3日起,北京限行尾号进入新一轮轮换周期,每13周轮换一次限行日。具体轮换规则:1月3日至1月9日:周一限行尾号4和9,周二限行5和0,周三限行1和6,周四限行2和7,周五限行3和8。...
-
【保障疫情防控,保障疫情防控工作具体要求】
十条防疫管控措施(保障公共卫生安全)个人防护是防疫的第一道防线。建议大家佩戴口罩、勤洗手、避免聚集、保持社交距离等措施。在公共场所,要注意保持距离,避免与他人接触。如果出现发热、咳嗽等症状,应及时就医。第二条:加强社区防控社区是疫情防控...
-
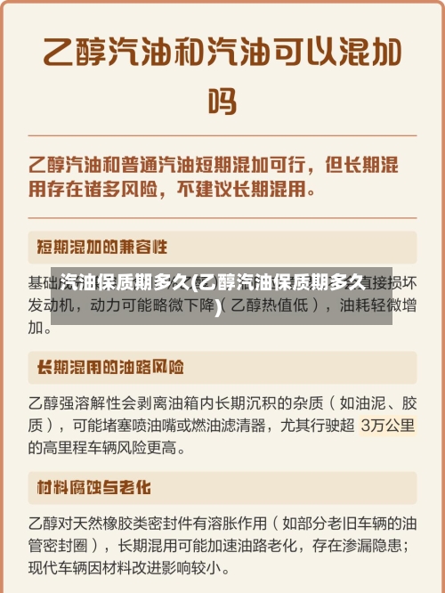
汽油保质期多久(乙醇汽油保质期多久)
汽油放置5年能用吗汽油放置5年一般不建议继续使用。汽油作为燃料,有其自身的保质期,即便在密闭条件下,比较多也只能存储2-5年。放置五年后的汽油,大概率已经发生了变质,继续使用会带来诸多不良影响,具体如下:堵塞油路汽油变质后会产生胶质,...
-
河南发现4名感染者(河南一感染)
河南省沈丘县属于哪个市〖壹〗、河南沈丘属于河南省周口市管辖。以下是关于河南沈丘管辖归属的详细解行政区划:沈丘县是河南省下辖的一个县级行政单位,它隶属于周口市。地理位置:沈丘县位于河南省东南部,地处豫皖交界处,是豫东南地区的交通枢纽之一。经...
-
大连理工学院怎么样(大连理工学院是本科吗)
大连理工学院排名多少〖壹〗、在2025年校友会排名中的表现:大连理工大学排到了全国第27名,并被评为6★世界高水平大学。这一荣誉不仅是对学校整体实力的认可,也反映了其在国内外学术界的影响力。在ABC中国大学排名中的位置:大连理工大学在大连...
-
杭州新增5例本土确诊(杭州新增4例)
21号高铁去南京当天返回杭州需要哪些条件〖壹〗、号高铁去南京当天返回杭州需要48小时核酸阴性证明、健康码和行程卡。根据疫情实时大数据报告显示,截止2022年10月6日,南京新增本土病例8例,新增本土无症状病例5例,杭州新增本土无症状病例5...
-
浙江昨日新增确诊病例38例(浙江昨日新增确诊28例)
浙江新增确诊病例38例,无症状9例,这些确诊者的病情严重吗?例新确诊病例,其中杭州8例,无症状感染转诊5例,宁波8例,绍兴22例其中无症状感染转诊15例,新发无症状感染9例,杭州1例,绍兴8例。对密切接触者进行了筛选,并实施了集中隔离。来...
-
【辽宁新增本土确诊病例1例,辽宁新增本土确诊病例1例轨迹】
辽宁锦州通报北京新增1例大连疫情关联病例细节月28日晚间,锦州市统筹推进新冠肺炎疫情防控和经济社会发展工作总指挥部通报了北京新增1例大连疫情关联病例的相关细节,具体情况如下:病例基本信息:北京新增的1例大连疫情关联病例为解某,女性,53岁...
-
车辆多久没年审报废(车辆多久没年审报废了)
车辆多久不检报废〖壹〗、车辆三年未检验可能达到强制报废状态,但需满足“连续三个检验周期未进行年检”的条件,且“三个检验周期”并非固定指三年,而是根据车辆类型和使用年限有所不同。具体分析如下:私家车情况:私家车若连续三年未年检且未取得检验合...