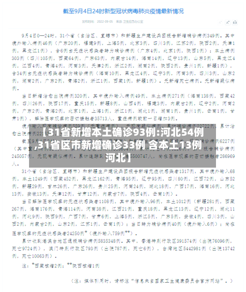
【31省新增本土确诊93例:河北54例,31省区市新增确诊33例 含本土13例河北】

中国疫情到底有多严重

〖壹〗、第前十规模疫情:2003年——严重急性呼吸综合征(SARS)疫情 SARS是一种由SARS冠状病毒引起的传染病,主要通过飞沫和接触传播。2003年,中国爆发了SARS疫情 ,对公共卫生体系造成了巨大挑战。

【31省新增本土确诊93例:河北54例,31省区市新增确诊33例 含本土13例河北】-第1张图片

〖贰〗、中国最严重的疫情是新型冠状病毒肺炎疫情,且疫情初期最为严重的地区是湖北省武汉市 。以下是关于此疫情在中国最严重地区的详细说明:首次爆发地:新型冠状病毒肺炎疫情自2020年初在中国湖北省武汉市首次爆发,并迅速蔓延至全国各地及全球范围。

【31省新增本土确诊93例:河北54例,31省区市新增确诊33例 含本土13例河北】-第2张图片

〖叁〗 、中国历史上最严重的瘟疫之一是明末大鼠疫。以下是关于这次瘟疫的详细解时间与范围:明末大鼠疫发生在1640年-1644年 ,即崇祯年间 。疫情波及华北数省,包括山西、直隶(今河北)、山东等地,造成了巨大的人员伤亡和社会动荡。

【31省新增本土确诊93例:河北54例,31省区市新增确诊33例 含本土13例河北】-第3张图片

〖肆〗 、发病数达1800例以上。疫情呈现点多、面广、社区传播和聚集性疫情多种形式并发 ,上升势头凶猛的特点 。在西安市内13个行政区和功能区都发生了疫情,且导致了省外省内多个城市疫情的发生,连续7天病例数在150例以上。

〖伍〗 、疫情严重性的表现病例数量激增:单日新增超3000例 ,表明疫情在短时间内快速扩散,可能涉及多省份的聚集性传播,甚至与病毒变异或防控漏洞有关。传播链复杂:病毒通过家庭、学校、工厂 、社区等多场景传播 ,隐蔽性强 ,可能与变异株(如奥密克戎)传播力增强相关 。

〖陆〗、新中国成立以来,我国发生过10次重大疫情,以下是具体介绍:1949年——肺结核肺结核在当时是一种难以治愈的疾病 ,有“十痨九死”的说法。1949年,我国肺结核患者高达2700万人,每年死亡人数达138万。在链霉素出现之前 ,肺结核几乎无药可医,患者只能勉强维持生命 。

如今疫情情况如何

〖壹〗、当前全国传染病疫情总体平稳可控,新冠病毒感染情况呈现重症和死亡病例较少 、发热门诊诊疗量波动上升 、病毒变异株以奥密克戎为主等特征 。从重症和死亡病例情况来看 ,2024年12月全国报告新增重症病例112例、死亡病例7例,其中因新冠病毒感染导致呼吸功能衰竭死亡病例为0例,其余7例为基础疾病合并新冠病毒感染死亡病例。

〖贰〗、上海疫情处于快速上升期 ,社区传播尚未得到有效遏制;吉林疫情总体呈下降态势,但仍在高位。上海疫情情况 感染人数:上海市连续8天报告新增感染者超过1万例,疫情处于快速上升期 ,社区传播尚未得到有效遏制 。

〖叁〗 、三年疫情目睹的现状主要包括舆论场矛盾激化、逻辑教育缺失暴露、防控手段与病毒变化不适应以及民众心态和生活状态发生显著变化。具体如下:舆论场矛盾激化:地域矛盾加深:疫情期间 ,不同地区因感染数量和管控措施的差异,导致地域矛盾显著加深。

〖肆〗 、印度当前新冠疫情整体处于相对平稳阶段,但真实情况存在复杂性与不确定性 ,更接近“隐性存在”状态 。具体分析如下:表面平稳的支撑因素官方数据显示,印度新增病例数、重症人数和死亡人数均维持在较低水平,医院压力显著缓解。

〖伍〗、月14日0—24时 ,31个省(自治区 、直辖市)和新疆生产建设兵团报告新增确诊病例167例。

〖陆〗、身边感染情况感染人数增加:如果发现身边同事、朋友 、家人中新增感染新冠病毒的人数明显增多,比如原本一段时间内只有个别感染者,现在每天都有多人被确诊或出现明显症状 ,这可能表明周边疫情在加重 。例如,原本办公室里只有一两个人感染请假,现在每天都有新的同事因为感染而无法到岗工作。

国内疫情又爆发了吗

〖壹〗、疫情存在再次爆发的可能性 ,但在中国发生大规模二次爆发的可能性不大。以下从不同方面进行分析:疫情再次爆发的潜在因素病毒源头的不确定性人员携带:尽管有隔离措施,但存在病毒潜伏期超过隔离期的情况 。

〖贰〗、疫情存在二次大规模爆发的可能性,但具体情况受多种因素影响 ,难以简单断言一定会或不会。以下从不同方面进行分析:可能二次大规模爆发的因素病毒变异与传播:新冠病毒存在变异情况 ,如英国出现的新冠变异病毒已传播到多个国家。病毒变异可能导致其传播能力增强 、致病性改变等,使得疫情防控难度加大 。

〖叁〗 、综上所述,虽然2024年新冠并未全面爆发 ,但疫情的回升仍然需要引起我们的重视 。我们应该继续保持警惕,做好个人防护,遵守防疫规定 ,共同维护来之不易的抗疫成果。

〖肆〗、网传说法不准确:网传文章称WHO权威专家艾尔沃德认为中国新冠疫情二次暴发将是大概率事件,但实际情况是,艾尔沃德在接受美国时代杂志采访时 ,仅表示中国新冠肺炎疫情有出现反复的可能性,并未表示中国大概率会遭遇新冠肺炎疫情二次暴发。

相关推荐

  • 天津新增10名无症状感染者/天津新增1例无症状感染者 活动轨迹公布

    天津新增10名无症状感染者/天津新增1例无症状感染者 活动轨迹公布

    严防!新增确诊24例,均为境外输入,在这7地0月15日0—24时,全国报告新增确诊病例24例,均为境外输入病例,涉及上海、内蒙古、天津、江苏、广东、福建、重庆7地。截至10月15日,青岛市未报告新增本土确诊病例,疫情防控形势总体平稳。月10日0—24时,国家卫健委通报全国新增确诊病例25例,其中本土病例1例(福建莆田市),境外输入病例24例。月2日0—24...

  • 摩托限行拍照扣分吗/摩托限行拍照扣分吗怎么处理

    摩托限行拍照扣分吗/摩托限行拍照扣分吗怎么处理

    摩托车尾号限行拍照吗〖壹〗、北京摩托车限行尾号违规行驶会被电子监控抓拍。具体说明如下:抓拍方式北京市通过电子监控系统对摩托车限行违规行为进行抓拍,主要采用两种技术手段:感应线抓拍:当摩托车在限行时段进入限行区域时,路面埋设的感应线会触发抓拍设备,连续拍摄车辆前后轮移动的两张照片,通过比对照片确认车辆存在行驶行为,从而判定为违章。〖贰〗、京B摩托车在天津是否...

  • 嗯明天北京限行几号/明天北京限行几和几啊

    嗯明天北京限行几号/明天北京限行几和几啊

    明日限号北京限行024年3月4日北京限号是4和9。根据北京本地宝查询显示,今日限行尾号(2024年3月13日,周三):3和8。明日限行尾号(2024年3月14日,周四):4和9。限行规则:对进入限行区域的本地客车(本市纯电动小客车除外)实行每天限制两个车牌尾号的车辆通行。周一到周五限行机动车车牌尾号分别为:1和2和3和4和5和0。和6。根据北京本地宝查询了...

  • csc去柏林大学(柏林大学难考吗)

    csc去柏林大学(柏林大学难考吗)

    柏林大学申请条件须知申请德国柏林大学研究生需满足学历、成绩、语言、专业匹配及材料准备等核心条件,具体如下:学历与入学资格需持有中国教育部承认的学士学位或同等学历,且本科课程与目标专业高度匹配。若为“211工程”重点大学学生,需至少完成1个学期课程;普通大学学生需修满3个学期;三年制大专毕业生需完成1年预科并通过“大学入学资格鉴定考试”。学术条件:申请硕士...

    2026/04/22
  • 【苏州疫情情况最新,苏州疫情最新报道】

    【苏州疫情情况最新,苏州疫情最新报道】

    2月16日0-15时苏州新增确诊病例9例〖壹〗、月16日0-15时,苏州新增新冠肺炎确诊病例9例,无症状感染者2例。具体情况如下:疫情病例情况截至2月16日15时,本轮疫情苏州累计报告确诊病例35例,无症状感染者7例,所有病例均在定点医疗机构隔离治疗。密接、次密接及其他风险人群排查情况密接:累计追踪排查在苏州密接1745人。〖贰〗、月20日0时至15...

  • 2014年五四多少周年(五四几周年)

    2014年五四多少周年(五四几周年)

    1919年到2014年一共有多少周年〖壹〗、是要算1919年5月4日发生的的五四运动到2014年多少年了吗?如果是,就2014减1919就行,是95周年。〖贰〗、第三世界于1919年在莫斯科成立,那时俄国无产阶级已经革命成功,建立苏维埃政府。第三世界本名“共产世界”,以别于第二世界的本名“工人世界”。第三世界初成立时各国支部差不多都是从第二世界原有的支部分...

  • 昆明一地调整为中风险地区(昆明现在风险级别)

    昆明一地调整为中风险地区(昆明现在风险级别)

    云南公布129个县(市、区)疫情风险等级!昆明主城四区等被列为高风险云南省根据疫情风险等级评估结果,将129个县(市、区)划分为高风险(15个)、较高风险(17个)、中风险(41个)、较低风险(27个)、低风险(29个)五类地区,其中昆明主城四区中的官渡区、五华区、西山区、盘龙区被列为高风险地区。截至2019年5月,昆明市土地面积21473平方公里,下辖7...

  • 冬奥会开幕式时间2022具体时间/冬奥会开幕式时间定在哪天

    冬奥会开幕式时间2022具体时间/冬奥会开幕式时间定在哪天

    2022北京冬奥会开幕式时间和闭幕时间022年冬奥会闭幕式具体时间为2022年2月20日晚8点,地点在北京国家体育场。闭幕式时间:2022年2月20日晚8点(北京时间)是闭幕式正式开始的时间。022年冬奥会于2月20日下午结束,闭幕式于2月20日20时正式开始。具体信息如下:2022冬奥会结束时间结束日期:2022年2月20日(星期日)下午。根据赛程安排,...

  • 疫情对租赁市场的影响(受疫情影响租赁行业如何)

    疫情对租赁市场的影响(受疫情影响租赁行业如何)

    涨了12年,北京房租终于降了〖壹〗、北京房租普降的主要原因是疫情冲击下租房市场供需关系发生变化,同时高租金压力、经济形势变化及长租公寓成本上升等因素共同作用的结果。〖贰〗、国家对于房价的管控起到了一定成效。由于这两年房价越炒越高,国家针对于这种现象也进行了一系列的整改和措施,所以近来房价也得到了稳固,房价不再上涨,这种种的原因也就导致着租赁房屋的房租下降是...

  • 【广东新增本土确诊20例,广东新增本土确诊10例活动轨迹】

    【广东新增本土确诊20例,广东新增本土确诊10例活动轨迹】

    注意!本土确诊+59,在这些地方苏州市10例、无锡市2例(南京至苏州往返客运班线、旅游包车业务暂停,南京市出租汽车禁止前往苏州等涉疫地区;无锡暂停至苏州的市际班车及包车客运业务)。辽宁:6例(均在葫芦岛市)。四川:5例(均在成都市)。云南:5例德宏傣族景颇族自治州4例、红河哈尼族彝族自治州1例。北京:4例(涉冬(残)奥闭环人员)。022年3月15日0-2...

返回顶部