【去新加坡留学一年多少钱,新加坡留学一年多少钱人民币】

新加坡留学一年要花多少钱?衣食住行至少这个数

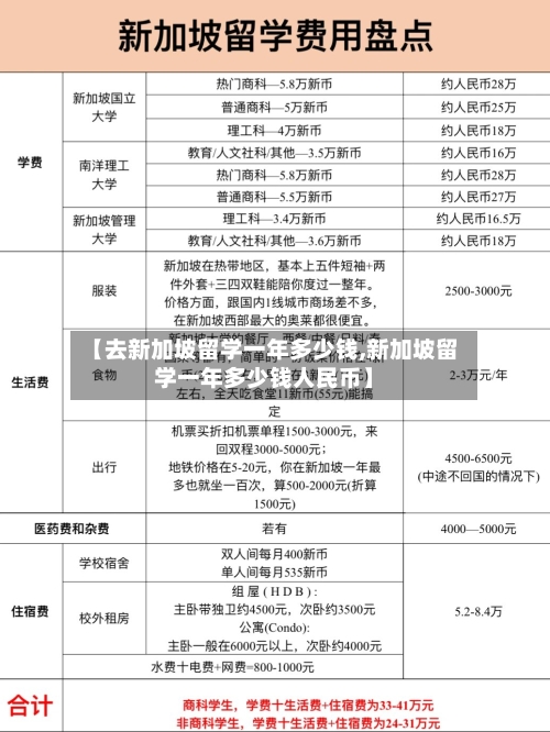
〖壹〗、新加坡一年的学费加生活费在20万到30万人民币左右 ,具体费用因留学学段 、院校、专业及生活方式而异。以下从学费和生活费两方面展开详细说明:学费(占比50%,一年10万到15万人民币)公立教育 幼儿园:学费每月4500元到6000元人民币 。小学和初中:一年约7万元人民币。初级学院:一年约9万元人民币。

【去新加坡留学一年多少钱,新加坡留学一年多少钱人民币】-第1张图片

〖贰〗、留学新加坡一年的基本费用大约在人民币10万至30万元之间,具体取决于学校类型 、住宿方式及个人消费习惯 。以下从学费和生活费两大方面详细说明:学费政府中小学政府中学:每月约800新币 ,一学年约9600新币(约人民币8万元)。政府小学:每月约700新币,一学年约8400新币(约人民币2万元)。

【去新加坡留学一年多少钱,新加坡留学一年多少钱人民币】-第2张图片

〖叁〗、单间:每月差不多3000新币左右,一年18万-20万人民币 。生活费生活费因人而异 ,主要取决于个人消费习惯,如选取学校食堂还是校外就餐,是否购买娱乐产品等。如果只考虑衣食住行 ,生活费一年在5-10万人民币左右。总开销对于提供校内住宿且学费相对低廉的学校 ,如华中世界学校,一年总开销在30-40万人民币 。

〖肆〗、住宿费用:每年约为7800新币,合计人民币3-4万元 。高中学校很少有校内学生公寓 ,学生一般选取住在校外学生公寓或寄宿家庭。生活费:每年约为6600新币,合计人民币3-4万元。具体包含:衣食:每月400-500新币 。交通:每月100-150新币。通讯:每月50-80新币。

留学新加坡1年需要花多少钱,普通家庭如何省钱?

留学新加坡一年普通家庭需准备20万-30万人民币,具体费用因学校类型 、专业及个人消费习惯而异 。普通家庭可通过申请助学金、选取校内宿舍、利用公共交通 、减少外食 、网购及打折季购物等方式节省开支。

留学新加坡一年的基本费用大约在人民币10万至30万元之间 ,具体取决于学校类型、住宿方式及个人消费习惯。以下从学费和生活费两大方面详细说明:学费政府中小学政府中学:每月约800新币,一学年约9600新币(约人民币8万元) 。政府小学:每月约700新币,一学年约8400新币(约人民币2万元)。

新加坡留学一年费用约10-25万人民币 ,不同阶段费用差异较大,私立学校需额外增加5-10万预算。具体费用构成如下:生活费穿衣:新加坡气候温暖,日常衣物需求简单 ,大部分流行服饰品牌费用与中国相近,每月平均支出500-1000元人民币 。室内冷气充足,建议备长衫。

生活费方面 ,家庭陪读得租房(组屋每月约1500 - 3000新元 ,一年大概7500 - 15万人民币),学生宿舍每月约800 - 1200新元;其他饮食、交通 、保险等每月约500 - 800新元,一年支出约3 - 4万新元。

私立大学:私立大学学费一般在 15~20 万人民币/年 。私立大学的专业设置通常更贴合市场需求 ,部分专业与世界知名企业有合作关系,为学生提供实习和就业机会 。虽然学费相对公立大学稍高,但整体留学成本仍低于欧美国家。

公立大学本科年总费用约15万-25万人民币 ,硕士年总费用约25万-40万人民币;私立大学本科年总费用约15万-23万人民币,硕士年总费用约20万-32万人民币。考虑到汇率波动(1新币≈5人民币,但可能随市场变化) ,建议留学家庭按25万-40万人民币/年准备总预算,以确保资金充足 。

新加坡留学一年到底要花多少钱?

〖壹〗、去新加坡留学一年制硕士的预算大概在25-35万人民币左右,具体费用因学校类型、专业 、个人消费习惯等因素有所不同 ,以下从学费、奖学金、生活费用等方面详细介绍:学费公立大学授课型硕士为一年制,研究型硕士为三年制(大部分同学可以两年修完),一般硕士需要修读一年到一年半。

〖贰〗 、新加坡留学一年费用约10-25万人民币 ,不同阶段费用差异较大 ,私立学校需额外增加5-10万预算。具体费用构成如下:生活费穿衣:新加坡气候温暖,日常衣物需求简单,大部分流行服饰品牌费用与中国相近 ,每月平均支出500-1000元人民币 。室内冷气充足,建议备长衫。

〖叁〗、研究型:每年学费大约在2万新元至4万新元左右,折合人民币约2万至4万元。助学金:新加坡大学提供助学金 ,获得后学费可减半,但需履行在新加坡工作至少三年的义务,否则要赔偿助学金费用 。住宿费宿舍:租金:单人间费用在每月375新元到450新元之间 ,双人间费用在255新元到330新元之间。

新加坡一年留学费用概览

〖壹〗、新加坡一年留学费用大概在20万至50万元人民币之间,具体数额视个人选取和消费习惯而定。以下从学费和生活费两方面详细介绍:学费:新加坡的高等教育机构分为公立和私立两类,学费标准有所不同 。

〖贰〗 、研究型:每年学费大约在2万新元至4万新元左右 ,折合人民币约2万至4万元。助学金:新加坡大学提供助学金,获得后学费可减半,但需履行在新加坡工作至少三年的义务 ,否则要赔偿助学金费用。住宿费宿舍:租金:单人间费用在每月375新元到450新元之间 ,双人间费用在255新元到330新元之间 。

〖叁〗、新加坡留学一年的费用因公立与私立大学、本科与硕士层次的不同而有所差异,整体费用范围大致在每年18万至50万人民币之间,具体构成如下:学费部分公立大学 本科:每年学费约30 ,000新币(约合人民币15万至16万元) 。

〖肆〗 、新加坡本科留学学费概览公立大学学费:新加坡的公立大学学费相对较为亲民,每年约为11,000至30 ,000新元(约合人民币5万至15万元)。这一费用范围涵盖了不同专业和不同层次的课程,学生可以根据自己的兴趣和职业规划选取合适的专业和课程。

新加坡留学平均一年要多少开销花费?

〖壹〗 、再加上学费,新加坡留学一年开销根据不同学历层次和专业 ,大概在人民币10万元至50万元不等 。

〖贰〗、新加坡一年的学费加生活费在20万到30万人民币左右,具体费用因留学学段、院校 、专业及生活方式而异。以下从学费和生活费两方面展开详细说明:学费(占比50%,一年10万到15万人民币)公立教育 幼儿园:学费每月4500元到6000元人民币。小学和初中:一年约7万元人民币 。初级学院:一年约9万元人民币。

〖叁〗、留学新加坡一年的基本费用大约在人民币10万至30万元之间 ,具体取决于学校类型、住宿方式及个人消费习惯。以下从学费和生活费两大方面详细说明:学费政府中小学政府中学:每月约800新币,一学年约9600新币(约人民币8万元) 。政府小学:每月约700新币,一学年约8400新币(约人民币2万元)。

〖肆〗 、新加坡留学一年费用新加坡留学一年的费用主要包括学费和生活费 ,大致在人民币20万至50万元之间 ,具体数额依个人选取及消费习惯而定。

相关推荐

  • 锦城大学锦城学院/锦城大学怎么样

    锦城大学锦城学院/锦城大学怎么样

    锦城大学王牌专业排名024年河北招录数据(投档线排名)前十专业依次为:审计学(500分)、电子信息类(497分)、软件工程(496分)、智能科学与技术(494分)、金融学类(492分)、机器人工程(491分)、新媒体技术(491分)、工程造价(486分)、工商管理类(483分)、工程管理(483分)。以上专业通过产教融合、行业认证或特色培养模式提升竞争力,...

  • 31省区市新增36例(31省区市新增1)

    31省区市新增36例(31省区市新增1)

    国家卫健委:30日新增本土“28+69”月30日0—24时,31个省(自治区、直辖市)和新疆生产建设兵团新增本土确诊病例28例,新增本土无症状感染者69例。具体分布如下:本土确诊病例(28例)北京:16例上海:9例吉林:1例四川:1例云南:1例其中3例由无症状感染者转为确诊病例:上海2例,四川1例。月30日0—24时,31个省(自治区、直辖市)和...

  • 【南京禄口疫情最新消息2024,南京禄口疫情行程】

    【南京禄口疫情最新消息2024,南京禄口疫情行程】

    疫情防控不力,南京哪15名官员被处分?〖壹〗、已处分官员情况根据江苏省纪委监委及南京市的通报,因禄口世界机场疫情防控管理监督不力,已有15名官员被处分。其中6人涉及机场管理监督职责,职级比较高者为南京市副市长胡万进;另9人由南京市直接通报处分。这些处分体现了对初期防控失职的严肃问责。〖贰〗、胡万进,南京市副市长,对疫情防控履行管理监督职责不力,给予其政务记...

  • 江苏新增本土确诊病例3例(江苏新增本土确诊病例7例轨迹)

    江苏新增本土确诊病例3例(江苏新增本土确诊病例7例轨迹)

    江苏新增本土确诊病例3例,他们是如何被感染的?〖壹〗、.呼吸道飞沫传播:感染者在大声讲话、咳嗽、打喷嚏时,鼻咽部可喷出大量黏液飞沫,其中含有大量病原体,可悬浮在空气中,健康人吸入此飞沫后可感染。2.接触传播:健康人接触被病原体污染的水、土壤、物品可感染。〖贰〗、新增病例情况确诊病例:新增本土确诊病例3例,均为轻型,由常州市报告。无症状感染者:新增本土无症状...

  • 天津新增本土确诊51例(天津新增确诊2例,累计130例)

    天津新增本土确诊51例(天津新增确诊2例,累计130例)

    北京2日新增51例本土确诊,11例无症状〖壹〗、月2日0时至24时,北京新增51例本土确诊病例(含2例4月29日、1例5月1日诊断的无症状感染者转确诊病例,确诊病例1至30昨日已通报)和11例无症状感染者(无症状感染者1至8昨日已通报),无新增疑似病例;无新增境外输入确诊病例、疑似病例和无症状感染者。治愈出院5例。〖贰〗、月20日0时至24时,北京新增58...

  • 北京疫情最新(北京疫情最新政策规定)

    北京疫情最新(北京疫情最新政策规定)

    4月5日北京疫情最新消息情况(新增感染者详情)〖壹〗、发现过程:4月4日作为确诊病例的密切接触者进行集中隔离,4月5日报告核酸检测结果为阳性。诊断结果:综合流行病史、临床表现、实验室检测和影像学检查,诊断为确诊病例,临床分型为轻型。无症状感染者居住地:顺义区南法信镇焦各庄村悦来家园28号楼发现过程:4月4日作为确诊病例的密切接触者进行集中隔离,4月5日报...

    2026/04/22
  • 【成都疫情的最新情况,成都疫情的最新情况】

    【成都疫情的最新情况,成都疫情的最新情况】

    成都无新增,四川健康申报证明可与10个省市互认了!月14日成都无新增新冠肺炎确诊病例,四川省健康申报证明可与10个省市互认。具体信息如下:成都疫情最新情况3月14日0-24时,成都市无新增新冠肺炎确诊病例,新增出院病例1人。截至3月14日24时,成都市累计报告确诊病例144例,累计出院122人,死亡3人,其余19人均在定点医院隔离治疗,74名密切接触者正...

  • 【哈尔滨新增本土1例,哈尔滨新增本土确诊1】

    【哈尔滨新增本土1例,哈尔滨新增本土确诊1】

    哈尔滨新增1例本土确诊,这名确诊者的病情如何?近来这位患者病情还算是比较稳定,近来也没有出现过什么异常,所以医院医生表示,这位患者可能在不久以后就可以痊愈出院,但是即便是痊愈了。这名患者和境外输入型病例有过接触,所以才会被传染新冠肺炎。在哈尔滨多地出现确诊病例之后,哈尔滨的累计确诊病例已经达到了30人。在这样的情况之下,哈尔滨已经重新开展密集的核酸检测,通...

  • 青岛本地确诊全部清零/青岛本地确诊病例

    青岛本地确诊全部清零/青岛本地确诊病例

    五一小长假跨省出行能实现吗?〖壹〗、五一小长假可以跨省出行,但需综合考虑多方面因素:疫情状况:跨省出行前需关注目的地省份的疫情状况,确保疫情控制较好且没有大规模爆发。遵守目的地的防疫规定,如佩戴口罩、保持社交距离、勤洗手等。关注目的地的疫情防控政策,确保行程不受影响。〖贰〗、综上所述,五一小长假跨省出行可能会受到一定的限制,建议民众根据当地的疫情防控政策和...

  • 31省疫情最新消息今天(31省市疫情最新数据消息)

    31省疫情最新消息今天(31省市疫情最新数据消息)

    12月2日四川广元新增1例境外输入无症状感染者〖壹〗、月2日四川广元新增1例境外输入无症状感染者,具体情况为:该感染者于11月10日自以色列乘机抵达上海,11月24日解除隔离后乘机抵达绵阳,随即通过专车闭环转运至广元市集中隔离点,12月2日诊断为无症状感染者。〖贰〗、月16日0-24时,四川新增1例境外输入无症状感染者,具体情况如下:感染者行程轨迹:该无症...

返回顶部