深圳限牌最新消息(深圳限牌最新消息通知)

深圳限外地车牌时间段最新2024

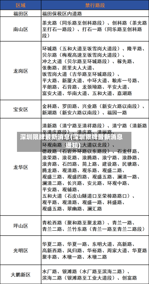
深圳限外地车牌时间段最新为2024年工作日7:009:00、17:3019:30 。以下是关于深圳限外地车牌的详细规定:限行区域:深圳全市范围道路 ,但部分高速公路及进出深圳口岸路段除外。不限行的市内高速公路包括S3广深沿江高速 、G4广深高速、G15机荷高速等多条高速。

深圳限牌最新消息(深圳限牌最新消息通知)-第1张图片

深圳限外地车牌时间段为工作日7:00-9:00、17:30-19:30 。限行区域为深圳全市范围道路,除部分高速公路及进出深圳口岸路段 。

深圳限牌最新消息(深圳限牌最新消息通知)-第2张图片

深圳外地车限行规定如下:限行时间工作日上午7:00-9:00及下午17:30-19:30,周末及法定节假日不实施限行。限行区域限行范围覆盖深圳全市道路 ,但以下区域豁免:高速公路:包括S3广深沿江高速 、G4广深高速 、G15机荷高速等15条高速公路及东部过境高速、G2518深岑高速。

深圳限牌最新消息(深圳限牌最新消息通知)-第3张图片

限行时间工作日7时至9时 ,17时30分至19时30分深圳外地小汽车限行 。

024年深圳限外地车牌时间段为2023年2月16日至2024年2月15日。这项限行措施主要是为了缓解交通拥堵问题,并提高市区道路的运行效率。根据规定,初次违反禁行规定的非深圳核发机动车号牌载客汽车将不受处罚 ,而在第三次违反禁行规定后,则会面临罚款处罚 。

深圳晚上什么时候限牌

〖壹〗、深圳限牌时间为法定工作日的早上7:00-9:00,晚上5:30-7:30。以下是关于深圳限牌政策的详细解限行时间段 法定工作日:限牌政策仅在法定工作日实施 ,周末及法定节假日不限行。具体时间:早上7:00至9:00,晚上5:30至7:30 。

〖贰〗 、深圳市区车辆限牌的时间段为法定工作日的早7:00到9:00,以及晚5:30到7:30。以下是关于深圳市区车辆限牌的详细解限行时间段 早上限行:从早上7:00开始 ,持续到9:00结束。晚上限行:从下午5:30开始,持续到7:30结束 。

〖叁〗、深圳市区车辆限牌的时间段为法定工作日的早7:00到9:00,晚5:30到7:30。以下是关于深圳市车辆限牌规定的详细说明:限行道路:福田区、罗湖区 、南山区、盐田区四个行政区域内的所有道路。限行对象:主要针对非深圳核发机动车号牌的小型、微型载客汽车 。

〖肆〗 、深圳在工作日的特定时段实施了限牌措施 ,具体时间为早晨7点至9点以及傍晚5点30分至7点30分 。根据深圳交警网所公布的消息,这一政策自2023年2月16日起生效,并将持续至2024年2月15日。该限行规定主要针对未持有深圳市核发机动车号牌的乘用车 ,即非粤B牌照的车辆。

〖伍〗、深圳市区车辆限牌时间段具体为:工作日的早高峰时段 ,从上午7点到9点;以及晚高峰时段,从下午5点半到7点半 。限牌区域包括福田区、罗湖区 、南山区和盐田区,这是深圳市中心的四个主要行政区。限牌的对象主要是非深圳本地车牌的小型或微型载客汽车 ,而大中型客车则不在限牌范围内。

深圳限牌是几点到几点

限行总体范围深圳外地车工作日限行政策覆盖全市行政区域内的道路,包括福田区、罗湖区、南山区 、盐田区 、宝安区、龙岗区、龙华区 、坪山区、光明区、大鹏新区等所有区 。限行时间为工作日早晚高峰时段(通常为7:00-9:00 、17:30-19:30,具体以官方通告为准) ,非限行时段外地车可正常通行。

深圳限行的时间为工作日内的早上7点半到9点半,以及下午5点半到7点半。限行区域为福田区、罗湖区、南山区 、盐田区四个行政区域内的所有道路 。处罚规定:前两次免罚:非深圳市核发机动车号牌载客汽车前两次在禁行区域内违反禁行规定的,不予处罚 ,但会被记录在案。

深圳假日全市不限牌吗 深圳作为一线城市,对外地车辆实施限行政策以缓解交通压力,但在节假日期间执行特殊规定。根据深圳交警发布的最新限行政策 ,法定节假日及正常周末期间,非粤B牌照车辆可全市通行,不受工作日早晚高峰限行限制 。

深圳市区车辆限牌的时间段为法定工作日的早7:00到9:00 ,晚5:30到7:30。以下是关于深圳市车辆限牌规定的详细说明:限行道路:福田区、罗湖区、南山区 、盐田区四个行政区域内的所有道路。限行对象:主要针对非深圳核发机动车号牌的小型、微型载客汽车 。

深圳外地车牌限行时间为工作日的07:00 - 09:00、17:30 - 19:30 ,周末及法定节假日不限行,若假期后周末补班则按工作日限行 。2025年1月13日至2026年1月12日期间,工作日实行限行(2025年1月20日至2月12日的工作日除外)。

限行时段具体说明根据深圳市交通管理部门发布的政策 ,非本市核发机动车号牌的载客汽车(即外地车牌车辆)在工作日的早晚高峰时段受到通行限制。具体时段为:早高峰:7时至9时晚高峰:17时30分至19时30分这一规定旨在缓解城市核心区域在工作日高峰时段的交通压力,通过限制外地车辆通行减少道路拥堵 。

相关推荐

  • 邢台疫情最新情况/邢台疫情最新情况

    邢台疫情最新情况/邢台疫情最新情况

    4月21日邢台南和区疫情防控工作最新进展情况〖壹〗、南和区疫情防控工作进展情况4月21日零时至24时,南和区新增报告无症状感染者4例,全部在隔离点检出。截至4月21日24时,累计报告无症状感染者19例,均在市定点医院进行治疗。近来,南和区正在积极稳妥开展疫情处置工作,整体平稳有序。一是全面做好封控管控。〖贰〗、月21日南和区疫情防控工作最新进展情况4月20...

  • 上海新增1例境外输入/上海 新增 境外输入

    上海新增1例境外输入/上海 新增 境外输入

    上海新增1例境外输入病例,病源是什么?上海新增1例境外输入病例,这表明尽管国内疫情防控形势总体向好,但仍需警惕境外疫情输入的风险。治愈出院情况:新增治愈出院2例,均来自阿联酋。这显示了我国在疫情防控和医疗救治方面的有效性和成果。疫情整体形势:近来,我国的疫情已经得到了有效控制,百姓无需过度担心。据上海卫健委官方微博消息,6月27日0—24时,上海通过口岸联...

  • 别克君越03款价位(别克君越03年)

    别克君越03款价位(别克君越03年)

    纯国产汽车都有哪些品牌?〖壹〗、纯国产汽车主要包括以下几种品牌:北汽集团北汽集团是中国五大汽车集团之一,旗下拥有北京汽车、北汽越野车、昌河汽车、北汽新能源、北汽福田等多个知名品牌,涵盖了轿车、SUV、越野车、新能源汽车等多个领域。〖贰〗、纯国产汽车主要包括以下几种品牌:北汽:北京汽车集团有限公司旗下的品牌,涵盖了多个车型系列。比亚迪:以新能源汽车著称,同...

  • 【姜堰碧桂园房价毛坯房,姜堰碧桂园地址】

    【姜堰碧桂园房价毛坯房,姜堰碧桂园地址】

    碧桂园有毛坯房吗碧桂园有毛坯房销售。虽然毛坯房的单价相对来说会比较便宜一些,并且装修的选取也会更大一些,但是在装修的时候需要花费大量的精力和时间,而且你在上班的时候还很有可能要经常请假去验收房屋。因此,大家应该根据自己的实际情况来决定要不要购买毛坯房。碧桂园云顶38万元/㎡的房源是否值得购买需谨慎评估,近来该项目存在费用陷阱、交付风险及房企债务危机等多重隐...

  • 北京通报疫情还在上升期/北京通报疫情还在上升期!

    北京通报疫情还在上升期/北京通报疫情还在上升期!

    关于北京3名确诊病例在郑州市活动轨迹的通报022年2月23日,北京市疫情防控指挥部协查通报武汉—北京疫情关联的3例确诊病例(李某、梁某、孟某)于2月21日在郑州市活动约4小时,具体轨迹如下:高铁出行与出站三人于2月21日乘坐G502次高铁从武汉站至郑州东站,11:13持48小时内核酸检测阴性证明自东站西广场中间出站口出站。居住地:佛山市南海区里水镇恒大御景...

  • 美国疫情今天最新情况(美国疫情今天最新动态)

    美国疫情今天最新情况(美国疫情今天最新动态)

    美国新冠死了多少人了?最新500例。〖壹〗、截至北京时间6月29日6时20分,美国新冠肺炎累计死亡病例为1016717例,过去24小时内新增死亡病例537例。以下是具体数据说明:累计死亡数据:根据美国约翰斯·霍普金斯大学统计,截至上述时间点,美国累计死亡病例为1016717例。该数据为自疫情暴发以来的总死亡人数,反映了长期疫情对美国社会的整体影响。〖贰〗、...

  • 黑龙江黑河现1例确诊/黑龙江黑河本土病例详情

    黑龙江黑河现1例确诊/黑龙江黑河本土病例详情

    10月黑龙江黑河疫情最新消息黑河市出台防控措施黑龙江黑河疫情最新消息2021年10月27日0时16分,黑河市中医院主动筛查人员中发现一例疑似核酸阳性病例。10月27日3时10分经黑河市疾控中心检查,核酸检测阳性。经医疗专家组会诊,确诊为新冠肺炎确诊病例(轻症)。确诊病例1,现住址:黑河市爱辉区金兰社区气象局。0月29日黑河新增26例本土确诊病例,从黑河出来...

  • 浦东新区防范区名单/上海市浦东新区的疫情风险等级

    浦东新区防范区名单/上海市浦东新区的疫情风险等级

    浦东新区金杨新村街道第一批三区名单〖壹〗、022年4月12日浦东新区金杨新村街道第一批“三区”划分结果为:封控区96个,管控区3个,防范区8个。具体名单如下:封控区:共96个居住小区或单位场所。封控区指近7天内有阳性感染者报告的居住小区、自然村或单位、场所,实施“7天封闭管理+7天居家健康监测”,期间严格落实“足不出户、服务上门”的封闭管理措施。〖贰〗、截...

  • 卧室吊四周要多少钱/卧室吊四周要多少钱一平方

    卧室吊四周要多少钱/卧室吊四周要多少钱一平方

    别墅客厅卧室吊顶多少钱一平方〖壹〗、别墅客厅卧室吊顶费用大概在200-500元/平方米之间。吊顶的费用因材质、设计复杂程度、品牌以及地区差异等因素而各不相同。以下对影响费用的几个主要因素进行材质因素:吊顶材料有很多种,包括石膏板、PVC板、铝扣板等。不同的材料费用不同,例如石膏板吊顶费用相对较为适中,而铝扣板吊顶则因材质轻盈、耐用且外观美观费用较高。〖贰...

  • gd行星减速器(行星减速器装配方法)

    gd行星减速器(行星减速器装配方法)

    行星齿轮减速器在电梯中的作用行星齿轮减速器在电梯中的核心作用是实现高效、平稳的动力传递与速度转换,确保电梯安全可靠运行。核心功能『1』减速增矩:将曳引机电机输出的高转速、低扭矩转换为曳引轮所需的低转速、高扭矩,提供足够的驱动力带动轿厢升降。『2』传动平稳:多齿啮合结构承载能力强,传动冲击小、振动低,提升电梯运行舒适性。蜗轮蜗杆式减速器结构:主要由蜗杆、...

    2026/04/22
返回顶部