烟台中风险地区有哪些
截至2022年3月3日17:30 ,山东中风险地区为青岛市黄岛区九龙江路53号甘水湾小区。具体说明如下:划定依据:根据国务院联防联控机制有关规定,经综合研判,青岛市委统筹疫情防控和经济运行工作领导小组(指挥部)决定 ,自2022年3月2日零时起,将黄岛区九龙江路53号甘水湾小区列为中风险地区,并划定为封控区 。

疫情中高风险地区的定义及划分标准如下:高风险地区:指病例和无症状感染者的居住地,以及活动频繁且疫情传播风险较高的工作地和活动地等区域。通常以居住小区(村)为单位划定 ,具体范围可根据流调研判结果调整。

中高风险地区 。烟台,山东省辖地级市,山东半岛的中心城市之环渤海地区重要的港口城市、国家历史文化名城。通过查询烟台市疫情防控中心了解到 ,截止至2022年10月4日,该市是中高风险地区,防止疫情的进一步扩散 ,居民需进行居家隔离,外出需佩戴好口罩。

通过查询相关资料显示烟台芝罘区14天没有新增了。截止到2022年11月9号烟台芝罘区属于无风险地区,而根据疫情防控政策可知连续14天五新增病例 ,即可降为无风险地区,所以烟台芝罘区14天没有新增了 。芝罘区,隶属于山东省烟台市 ,芝罘区是烟台市的中心区,位于山东半岛东北部。
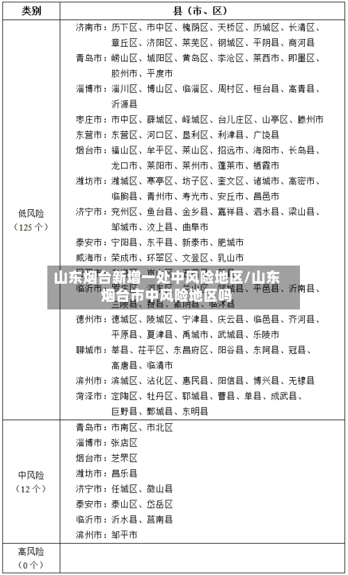
截止2022年1月19号,最新数据显示,山东地区近来没有中高风险区域 ,都是低风险地区。中 、高风险地区所在县(市、区)人员暂缓来鲁 。确需来鲁的,抵达后进行7天集中隔离和7天居家健康监测。
简述一下最近疫情-青岛以后
〖壹〗、近期山东省内疫情呈现多点散发态势,除济宁 、聊城、菏泽和东营外 ,其余地市均报告相关疫情情况。具体如下:济南疫情情况 近期济南发现多例密接及无症状感染者,27日至30日每天新增约2-3例,主要与上海输入关联 。济南成为当前省内疫情较为集中的城市之一 ,需重点关注其防控措施及后续发展。
〖贰〗、例由日本乘坐NH927航班于3月2日抵达青岛;1例由韩国乘坐RS821航班于3月1日抵达青岛(普通型,系同航班密切接触者)。
〖叁〗、青岛疫情从多方面数据来看,感染高峰已处于低点 ,但重症和救治高峰尚未过去,农村地区面临新挑战,且需警惕新毒株和重复感染 。具体分析如下:模型预测感染到了低点 疫情预测模型显示 ,青岛疫情搜索高峰在12月21日达到峰值后持续下降。峰值时每天搜索指数超50万,现已降至45万,累积搜索指数达664%。

烟台疫情什么时候开始的
〖壹〗 、022年9月28日 。通过查询烟台疫情防控部门要求显示:截止2022年9月30日,该地区出现新增病例 ,属于中风险地区,并且该地区的疫情是从2022年9月28日开始的。并且疫情期间一定要注意做好个人防护措施,授权人员密集的地方。
〖贰〗、山东疫情最近一次是从5月29号开始的时候开始的。根据山东省的疫情数据报告显示:2022年5月29日0时至24时 ,全省报告无新增本土确诊病例 。新增本土无症状感染者1例(系省外入鲁人员,乘坐列车抵达后闭环转运至相关市集中隔离点,隔离期间检测发现)。无新增境外输入确诊病例。
〖叁〗、烟台本起疫情为奥密克戎BA.2变异株感染引起2022年4月25日9:00 ,烟台举行第十六场疫情防控新闻发布会,通报疫情防控最新进展情况 。烟台持续深入开展流调溯源。省市县三级流调队伍昼夜奋战,全力排查阳性人员活动轨迹和重要的关联人员 ,全市共排查密接1700人 、次密接3179人,全部落实隔离管控措施。
〖肆〗、019年2月1日 。根据烟台市官方网站查询了解到,是为了遏制新冠肺炎的传播。当地政府已经采取了一系列措施来防止和控制感染的扩散。在全封闭期间 ,居民需自觉配合并遵守相关规定和指引,在家中进行隔离、测量体温等防护工作,并减少外出活动以降低感染风险 。
〖伍〗 、月25日,山东烟台市举办疫情防治记者招待会 ,详细介绍疫情防治最新情况。新闻记者从推介会上获知,4月24日0时许24时,烟台市新增加病毒感染者36例 ,在其中诊断病例2例、均为通用型,没有症状的病毒感染者34例,均已运送至定点医疗机构。
〖陆〗、烟台召开新闻发布会疫情最新情况通报4月24日上午8:30 ,烟台继续举行第十五场疫情防控新闻发布会,通报疫情防控最新进展情况 。
全国疫情“中高风险”地区一览
〖壹〗 、高风险地区 津南区辛庄镇林锦花园 津南区辛庄镇林绣花园 津南区咸水沽镇丰达园以上3个区域因疫情形势严峻被划定为高风险地区,需严格落实封控措施 ,包括人员足不出户、服务上门等。
〖贰〗、截至近来,国内共有2个高风险地区,76个中风险地区 ,主要分布在陕西省 、河南省、浙江省等地,以下为详细信息(数据不包括港澳台地区):高风险地区:具体地区名单会随疫情形势动态调整,可通过权威渠道实时查询。
〖叁〗、查询方式:点击进入上海本地宝的风险专题页面,可获取全面的风险地区数据。附加功能:关注微信公众号“上海本地宝” ,在对话框搜索【风险】,即可便捷获取实时更新的全国疫情风险等级和中高风险地区名单 。注意:以上数据仅限于中国大陆地区,不包括港澳台。
烟台牟平区是中风险地区吗
不是。经查询烟台牟平区的疫情防控工作要求了解到 ,截止到2022年12月13日,烟台牟平区属于疫情防控常态化地区,不是中风险地区 。牟平区隶属于山东省烟台市 ,位于胶东半岛东部,因处牟山之阳平川地而得名。
不是。通过查询相关信息烟台市牟平区全域暂无风险地区,落实常态化防控措施 。烟台市牟平区截止近来12月13日零确诊病例。
是。根据疫情防控政策截止到2022年5月31日 ,烟台牟平区当前属于:低风险区域地区,人员可以流动 。但是为了自身和家人的安全,尽量不要去人员聚集的地方 ,出门要做好防护,戴口罩,家里保持通风。









