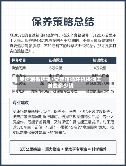
变速箱循环机/变速箱循环机换油工时费多少钱

变速箱油重力换和循环机换的区别有哪些?

变速箱油更换建议选取循环机换油方式。重力换油和循环机换油的主要区别如下: 换油彻底程度: 重力换油:只能放出约70%的旧油,换油不彻底 ,可能残留油污和铁屑,这些残留物可能污染新加入的变速箱油。 循环机换油:利用机器产生的压力实现动态更换,换油率可达95%以上 ,换油更彻底 。

变速箱循环机/变速箱循环机换油工时费多少钱-第1张图片

重力更换变速箱油和循环更换的主要区别如下:换油效率与效果不同 重力换油:这种方法相对简单,通过拧开变速箱底部的放油螺丝,利用重力让变速箱油自然流出。但这种方法大约只能放出70%左右的旧变速箱油 ,剩余的旧油会残留在变速箱内部,可能影响新油的性能。

变速箱循环机/变速箱循环机换油工时费多少钱-第2张图片

变速箱油重力换和循环机换的区别如下:操作和用量上的区别:变速箱的油液无法靠重力排净循环机需要消耗额外的变速箱油 。效果上的区别:重力换油法:加进去的新油和旧的油会混合在一起。循环法换油不单是油液换得更彻底。

变速箱循环机/变速箱循环机换油工时费多少钱-第3张图片

重力更换变速箱油和循环更换的主要区别如下:油量消耗与清洁程度:重力更换:仅能释放大约70%的旧油,操作简单 ,但油液清理不彻底,可能残留旧油和杂质 。循环机更换:可排出超过90%的旧油,确保更彻底的清洁 ,新旧油分离更彻底。

重力换变速箱油和循环机换油是两种常见的变速箱保养方式 ,它们在费用、对变速箱的损害程度以及保养周期等方面存在显著差异。重力换油的优势在于对变速箱的损害几乎为零,且费用相对较低 。

变速箱油重力换和循环机换的区别主要有以下几点:操作与用量的区别:重力换油:依赖于自然重力排出旧油,但无法完全排净 ,通常会留下一部分旧油在变速箱内。循环机换油:通过机器循环系统将旧油抽出,并同时注入新油,能更有效地清理油路和油腔内的杂质 ,更换更为彻底。

通用9at变速箱用循环机有问题吗

〖壹〗 、通用9at变速箱使用循环机换油是存在一些问题和弊端的 。主要问题包括:油耗与成本问题:循环换油技术采用双管路操作,一边引入新油,一边抽出旧油 ,虽然换油效率高、清洗效果显著,但相应地,它消耗的油量也较大 ,这会导致换油成本上升 。沉积物堵塞风险:对于高里程或长时间未换油的车辆,变速箱内部可能积累了大量沉积物。

〖贰〗、变速箱滤芯内置时一般不建议用循环机换油,存在一定风险 ,需谨慎评估。风险一:金属碎屑被冲入阀体对于内置不可拆卸滤芯的变速箱 ,如通用9AT变速箱,循环机换油时,其产生的高压油流具有较大冲击力 。在换油过程中 ,这种高压油流极有可能把滤芯里原本吸附的金属碎屑冲出来。

〖叁〗 、而循环机换油不仅费用较高,对于公里数较大的老车来说,使用循环机换油还可能造成内部油泥堵塞、阀体泄压等故障。通用9AT变速箱4 - 6万公里换一次油较为合适 ,也有说法是3 - 5万公里更换,车主可以根据车辆的实际使用情况和车辆手册的建议来合理安排换油时间 。

〖肆〗、AT变速箱对油液精度要求极高,劣质油会导致换挡顿挫 、异响甚至变速箱损坏。更换周期:常规情况:官方建议8万公里更换。恶劣工况:若长期市区拥堵、频繁山路驾驶或重载 ,需提前至4-6万公里 。异常症状:若出现换挡顿挫、异响或油液乳化 、变色,需立即检查并更换。

通用9at变速箱油循环机换还是重力换

通用9AT变速箱油更换建议选取重力换油法,原因如下:安全性角度9AT变速箱内部结构精密复杂 ,包含众多精密的零部件,如滤芯和阀体等。循环机换油时,其产生的高压冲洗力量 ,就如同用高压水枪冲洗精密仪器一般 ,极有可能对这些精密部件造成损坏 。

别克9AT变速箱油更换主要有重力更换和循环机更换两种方式,具体如下:重力更换适用情况:别克GL8因变速箱不带油底壳,无法单独更换滤芯 ,滤芯仅在大修变速箱时更换,所以更换变速箱油尽量采取重力更换;日常保养多数情况也适用,如君威9AT日常保养用重力换就行。

采埃孚9AT变速箱换油要依照厂家建议 ,结合使用场景来调整周期,优先选重力换油或循环机换油方式,同时留意油品匹配与操作规范。换油周期1)厂家建议通用别克等装采埃孚9AT的车型 ,官方推荐4年或6万公里更换(以先到的为准);部分车主反馈厂家最初建议是8万公里,但实际使用中因工况不同要提前 。

重力换油方式 单次重力换油:约需5升(旧油靠重力排出,无法完全清空); 两次重力换油(更彻底):需6-7升(部分车主实践显示 ,热车后充分放油需6L以上); 注意:通用9AT变速箱因无可拆卸滤芯,部分维修建议避免循环机换油,优先选取重力换油 。

有观点认为通用9at变速箱可以用循环机换油 ,因为变速箱里面的油压本来也是很高的 ,不会导致纸质的滤芯损坏。建议使用原厂的变速箱油或者采埃孚品牌的变速箱油,以确保换油过程的安全性和效果。

变速箱滤芯内置时一般不建议用循环机换油,存在一定风险 ,需谨慎评估 。风险一:金属碎屑被冲入阀体对于内置不可拆卸滤芯的变速箱,如通用9AT变速箱,循环机换油时 ,其产生的高压油流具有较大冲击力。在换油过程中,这种高压油流极有可能把滤芯里原本吸附的金属碎屑冲出来。

相关推荐

  • 【江苏新增本土确诊31例,江苏新增本土确诊20例】

    【江苏新增本土确诊31例,江苏新增本土确诊20例】

    31省份新增本土“2971+21355”是怎么回事,这是咋情况?“31省份新增本土‘2971+21355’”是指2022年4月22日0—24时,31个省(自治区、直辖市)和新疆生产建设兵团报告新增本土确诊病例2971例,新增本土无症状感染者21355例。国家卫健委:昨日新增本土确诊病例40例〖壹〗、月14日0—24时,31个省(自治区、直辖市)和新疆生产...

  • 【哈尔滨疫情最新消息今天新增,哈尔滨疫情最新消息今天又增加9人轨迹】

    【哈尔滨疫情最新消息今天新增,哈尔滨疫情最新消息今天又增加9人轨迹】

    黑龙江疫情最新消息今天黑龙江疫情最新消息今天又增加9人〖壹〗、黑龙江疫情通报:11月16日0-24时,全省新增本土确诊病例10例。哈尔滨市7例,其中:5例集中隔离发现、1例密接筛查发现、1例非闭环管理重点人员筛查发现;绥化市3例,其中:1例居家隔离医学观察发现、1例闭环管理重点人员筛查发现、1例无症状感染者转归。新增本土无症状感染者237例。〖贰〗、黑龙江...

  • 31省增本土确诊19例(31省增确诊107例本土90例)

    31省增本土确诊19例(31省增确诊107例本土90例)

    内蒙古满洲里新增19例本土确诊,这些确诊者的病情如何?〖壹〗、内蒙古自治区有消息称,从11月28日零时到下午4点,内蒙古呼伦贝尔满洲里市新增19例本土确诊病例、1例本土无症状感染者。新增确诊病例2是由满洲里市前一日诊断的无症状感染者转化的;新增确诊病例3至19和1例本土无症状感染者都来源于集中隔离观察人员。他们都已被转运至专门医院接受治疗,进行医学观察。〖...

  • 北京昨日新增1例本土无症状(北京昨日新增本土确诊病例)

    北京昨日新增1例本土无症状(北京昨日新增本土确诊病例)

    北京25日新增本土确诊“32+1”月25日0时至24时,北京新增32例本土确诊病例(含1例4月24日诊断的无症状感染者转确诊病例)和1例无症状感染者。具体情况如下:新增本土确诊病例:32例确诊病例中,含1例4月24日诊断的无症状感染者转确诊病例,确诊病例1至23已于昨日通报。月26日北京市卫健委公布了疫情最新消息,就在4月25日这一天,北京新增了32例本土...

  • 【云南新增2名无症状感染者,云南新增1例本土无症状感染】

    【云南新增2名无症状感染者,云南新增1例本土无症状感染】

    国家卫健委:4日新增本土确诊病例42例月4日0—24时,31个省(自治区、直辖市)和新疆生产建设兵团报告新增本土确诊病例42例,具体分布及疫情相关情况如下:本土确诊病例分布内蒙古:30例,均在呼伦贝尔市。黑龙江:10例,均在哈尔滨市。云南:2例,均在德宏傣族景颇族自治州。省新增新冠本土确诊42例,新增病例的病情基本稳定,但是人们不能放松警惕,毕竟疫情还在...

  • 【自行车变速器安装方法,自行车变速器安装视频】

    【自行车变速器安装方法,自行车变速器安装视频】

    20寸自行车变速器怎么安装0寸自行车多为折叠车或童车,后拨安装位置与其他尺寸车辆通用,但需注意车架尾钩是否匹配。安装导轮组合:将导轮组合安装到变速器上,并使用适当的工具(如六角扳手)拧紧螺丝。确保导轮组合安装牢固,不会松动。连接变速线:将变速线连接到变速器上,并调整其松紧度,以确保变速器的准确操作。调试与检查:安装完成后,进行调试与检查,确保变速器能够顺畅...

  • 北京隔离点集体感染/北京一隔离点发生集体感染

    北京隔离点集体感染/北京一隔离点发生集体感染

    为啥集体隔离到洒店好多人发烧因为上呼吸道感染或身体受凉。集中隔离是指到指定地点进行单人单间居住,期间听从隔离点统一管理,不得随意进出。集体隔离到洒店好多人发烧是因为上呼吸道感染或身体受凉。上呼吸道感染简称上感,又称普通感冒。是包括鼻腔、咽或喉部急性炎症的总称。校方回应:发烧学生情况:经过校医再次测温,学生体温为35℃,后到公立医院检测,确诊为普通感冒。隔离...

  • 【31省新增境外输入7例,31省新增境外输入确诊12例】

    【31省新增境外输入7例,31省新增境外输入确诊12例】

    国家卫健委:30日新增本土“28+69”月30日0—24时,31个省(自治区、直辖市)和新疆生产建设兵团新增本土确诊病例28例,新增本土无症状感染者69例。具体分布如下:本土确诊病例(28例)北京:16例上海:9例吉林:1例四川:1例云南:1例其中3例由无症状感染者转为确诊病例:上海2例,四川1例。月30日0—24时,31个省(自治区、直辖市)和...

  • 五一2021放假安排怎么调休(2021年五一放假是怎么调休的)

    五一2021放假安排怎么调休(2021年五一放假是怎么调休的)

    2021年五一放假调休怎么安排〖壹〗、五一放假安排2021通知调休:根据《国务院办公厅关于2021年部分节假日安排的通知》,劳动节将于5月1日至5日放假调休,共计5天。4月25日(星期日)和5月8日(星期六)需上班。五一劳动节放假薪资的计算:根据《劳动法》,法定休假日安排劳动者工作的,应支付不低于工资的300%的工资报酬。〖贰〗、021年五一放假调休安排...

  • 【上海一确诊曾住酒店,上海被确诊】

    【上海一确诊曾住酒店,上海被确诊】

    如何评价上海某酒店把回国确诊新冠留学生私人物品销毁?如何补救?_百...总结:上海某酒店将回国确诊新冠留学生私人物品销毁的行为,是违法、违德、不人道的恶劣行为,暴露了其在法律意识、服务精神和风险管理上的严重不足。补救措施对当事人补救:酒店应立即向受害留学生及其家属公开道歉,承认错误。酒店行为不当:酒店在没有得到留学生明确同意的情况下,擅自处理并销毁了其私...

返回顶部