本土确诊病例6天破百(本土病例多少天没有了)

防疫新难题:“单日破百”和“历史无阳 ”

〖壹〗 、防疫新难题“单日破百”和“历史无阳”反映了当前疫情防控中不同规模城市面临的差异化困境 ,其根源在于新毒株特性、人口结构、流动模式及地方财政能力等多重因素交织。

本土确诊病例6天破百(本土病例多少天没有了)-第1张图片

〖贰〗 、“历史无阳 ”成就业新门槛部分企业将“历史无阳”(未感染过新冠)作为招聘硬性条件,形成继性别、学历、年龄后的新型就业歧视 。企业以“防患未然”为由,认为不录用康复者可避免复阳导致停工风险 ,但此举忽视了科学防疫措施的有效性。

本土确诊病例6天破百(本土病例多少天没有了)-第2张图片

〖叁〗 、日本成为新冠BA.5疫情重灾区,主要因BA.5传播力强、医疗系统承压、防疫政策宽松 、自然免疫人群不足等多方面因素共同作用。 以下是具体原因分析:BA.5变种病毒的高传播性:BA.5作为奥密克戎的亚变种,具有更强的传播能力和免疫逃逸能力 ,导致疫情迅速扩散 。

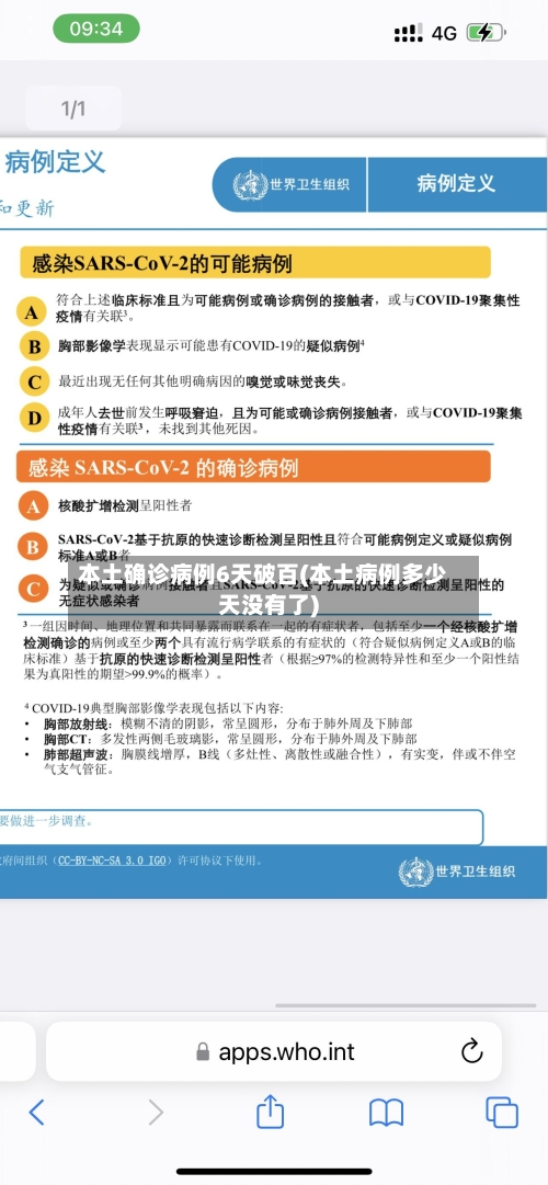
本土确诊病例6天破百(本土病例多少天没有了)-第3张图片

〖肆〗 、防疫政策调整后,员工“阳 ”了自行居家隔离,公司应当按正常工作时间发放工资。具体依据如下:“新十条 ”规定:具备居家隔离条件的无症状感染者和轻型病例一般采取居家隔离 ,也可自愿选取集中隔离收治。居家隔离是隔离的一种形式 ,感染者必须隔离 。

〖伍〗、防疫的成功,确实不能以击穿法治底线为代价,具体分析如下:突破法治的防疫措施引发民怨:个别防疫措施突破了法治和常识底线 ,导致民怨未随数据好转而消停。例如,封门上锁、要求居民交出钥匙 、一人阳性全楼隔离、强制进门消杀等行为,均侵犯了居民的合法权益。

加拿大抗疫进行时(四)2020年4月5日

〖壹〗、020年4月5日加拿大抗疫核心措施与动态加拿大在2020年4月处于新冠肺炎疫情快速扩散阶段 ,政府通过经济援助 、社交管控、物资调配及社区动员等多维度措施应对危机 。

〖贰〗、疫情数据与区域分布截至2020年4月7日,加拿大累计确诊17,840例 ,新增1,173例,痊愈3 ,935例,死亡375例 。安大略省(安省)疫情最为严重,累计确诊4 ,726例 ,其中1,802例痊愈,177例死亡。社会活动与防控措施 采购限流与社交距离:西人超市普遍限流 ,顾客需间隔两米排队,购物车扶手每次使用后消毒。

〖叁〗 、启动100亿加元中小企业抗疫基金贷款减免:加拿大各大银行推出住宅房地产贷款缓还政策,偿还有困难者可延期6个月还款 ,以缓解经济压力 。报税时间延至6月1日税务宽限:个人报税截止时间延长至2020年6月1日,2020年9月前的欠税(包括income tax instalment)可延至9月1日支付,且不计利息和罚金。

〖肆〗、截至2020年4月12日 ,加拿大累计确诊24276例,治愈7104例,死亡713例。安省当日新增401例、死亡21例 ,新增病例连续四日下降,总治愈数达3121例 。疫情数据与趋势全国累计确诊24276例,其中安省新增401例(增幅0%) ,死亡21例。

〖伍〗 、传递人文关怀。关键结论加拿大在2020年5月19日处于疫情管控与经济重启的平衡阶段 ,教育系统暂停线下复课以保障安全,经济领域逐步解封但区域差异显著 。弱势群体(如老年患者、低收入家庭)面临医疗资源挤压与生活困境,社会需更重视其长期需求。疫情对日常生活的改变或超预期 ,公众需调整心态并加强社区支持。

世卫:165种疫苗正在“竞速”丨全球疫情20条最新信息

〖壹〗、世卫组织卫生紧急项目负责人迈克尔·瑞安表示,全球约165种疫苗处于试验阶段,26种进入临床试验 ,6种进入三期临床试验,其中3种来自中国 。他称短期内取得如此成果“难以置信 ”。全球累计确诊数据 截至北京时间7日9时35分,全球累计确诊病例达19007938例 ,累计死亡713406例。从1800万例增至1900万例仅用4天,显示疫情扩散速度加快 。

〖贰〗 、全球疫苗评估与分配世卫组织近来正在评估15种疫苗,并表示可能会在几周内列出其中几种用于紧急使用 。世卫组织正在主导一项“新冠肺炎疫苗实施计划”(COVAX) ,旨在推动疫苗在全球范围内快速且公平地分配,以应对全球疫情挑战。

已确诊上百!搜寻隆皮尼泰拳馆500人,泰国最大规模群聚感染源

〖壹〗 、泰国公共卫生当局正在紧急寻找本月初在曼谷隆皮尼泰拳馆观赛的约500人,这些人群因可能接触新冠病毒而被视为高风险群体 ,此次事件为泰国迄今最大规模的群聚性感染事件。感染规模与病例分布截至相关报道发布时 ,与泰拳馆相关的确诊病例持续增加 。

福建校园疫情防控为何破防?

金冬雁指出,莆田市疫情虽然“破防”,但上述操作是学校防疫工作中非常先进的做法 ,值得表扬和推广,“它实际上是建立了一个雷达系统,在这次疫情防控中 ,就弥补了外防输入的漏洞。 ”也有专家分析,15天间隔时间过长,这也导致莆田此次疫情未被及早发现。

因为学校里面有很多的孩子 ,而且很多孩子都来自不一样的地方,所以才会出现一些疫情防控破防 。

此次莆田仙游疫情,是德尔塔毒株在学校的一次破防。截至9月13日零时 ,福建莆田累计新冠病毒核酸阳性75例。其中有至少15名小学生,均来自枫亭铺头小学 。“德尔塔病毒容易在儿童中传播,这是一个特点。

本土新增的确诊连续3天破百,这波疫情的拐点什么时候能到来?

本土新增的确诊连续3天破百 ,这波疫情的拐点应该会在2周后出现。

没有人知道疫情拐点到准确时间 。因为每个城市的疫情情况各不相同 ,有些城市基本上已经实现了动态清零,有些城市依然处在疫情的上升期。

张文宏:上海医疗救治专家组组长、复旦大学附属华山医院感染科主任张文宏表示,如果防控起效迅速 ,疫情的拐点就会早点到来,整体上2至4周内拐点可能会出现。钟南山:此次疫情有望在未来10天至两周左右出现高峰,即高峰期将出现在本月12日至16日间 。

疫情“拐点”何时到来?专家观点汇总:张文宏主任:上海医疗救治专家组组长张文宏表示 ,如果防控起效迅速,疫情的拐点就会早点到来,整体上2至4周内拐点可能会出现 。钟南山院士:钟南山院士认为 ,此次疫情有望在未来10天至两周左右出现高峰,即高峰期将出现在本月12日至16日间。

本轮疫情本土确诊破千,拐点应该在四五周之内就可以到来了。江苏省新型冠状病毒疫情反弹 ,由于病毒发生了变异,其传染性会更快 。不过,值得庆幸的是 ,此次疫情发现的较早 ,主要流行地点在南京和扬州,并没有大范围向外扩散。相信在四五周以后,全员进行核酸检测 ,疫情就会迎来拐点。

没有人知道广西钦州的疫情什么时候能到拐点 。正如我在上面所讲的那样,广西钦州的新冠疫情主要是因为奥密克戎变异毒株所导致,奥密克戎变异毒株的防控难度会比较高 ,在进行全程一系列的新冠检测之前,我们没有办法确定疫情什么时候能够彻底消退。

相关推荐

  • 31省新增本土4例/31省新增本土病例12例

    31省新增本土4例/31省新增本土病例12例

    国家卫健委:31个省区市新增确诊11例,新增输入病例7例月13日0—24时,全国新增确诊病例11例,其中境外输入确诊病例7例,本土确诊病例4例(湖北武汉4例)。以下是详细数据及分析:全国总体数据新增确诊:11例(含境外输入7例,本土4例)。新增死亡:13例,均来自湖北(武汉10例)。新增疑似:17例,其中湖北0例,其余省份17例。此外,当日新增治愈出院病例...

  • 31省份新增71例本土西安63例(31省新增确诊19例西安)

    31省份新增71例本土西安63例(31省新增确诊19例西安)

    本土确诊+90,多地调整为中风险日0—24时,全国报告新增本土确诊病例90例,多地根据疫情形势调整了部分区域为中风险地区。具体分布及调整情况如下:新增本土确诊病例分布内蒙古:47例,其中呼和浩特市39例、包头市7例、巴彦淖尔市1例。图:7月6日全国本土确诊病例与无症状感染者分布(单位:例)风险等级调整动态多地根据疫情形势调整风险等级,主要涉及以下地区:安...

  • 锦城大学锦城学院/锦城大学怎么样

    锦城大学锦城学院/锦城大学怎么样

    锦城大学王牌专业排名024年河北招录数据(投档线排名)前十专业依次为:审计学(500分)、电子信息类(497分)、软件工程(496分)、智能科学与技术(494分)、金融学类(492分)、机器人工程(491分)、新媒体技术(491分)、工程造价(486分)、工商管理类(483分)、工程管理(483分)。以上专业通过产教融合、行业认证或特色培养模式提升竞争力,...

  • 31省区市新增36例(31省区市新增1)

    31省区市新增36例(31省区市新增1)

    国家卫健委:30日新增本土“28+69”月30日0—24时,31个省(自治区、直辖市)和新疆生产建设兵团新增本土确诊病例28例,新增本土无症状感染者69例。具体分布如下:本土确诊病例(28例)北京:16例上海:9例吉林:1例四川:1例云南:1例其中3例由无症状感染者转为确诊病例:上海2例,四川1例。月30日0—24时,31个省(自治区、直辖市)和...

  • 【南京禄口疫情最新消息2024,南京禄口疫情行程】

    【南京禄口疫情最新消息2024,南京禄口疫情行程】

    疫情防控不力,南京哪15名官员被处分?〖壹〗、已处分官员情况根据江苏省纪委监委及南京市的通报,因禄口世界机场疫情防控管理监督不力,已有15名官员被处分。其中6人涉及机场管理监督职责,职级比较高者为南京市副市长胡万进;另9人由南京市直接通报处分。这些处分体现了对初期防控失职的严肃问责。〖贰〗、胡万进,南京市副市长,对疫情防控履行管理监督职责不力,给予其政务记...

  • 江苏新增本土确诊病例3例(江苏新增本土确诊病例7例轨迹)

    江苏新增本土确诊病例3例(江苏新增本土确诊病例7例轨迹)

    江苏新增本土确诊病例3例,他们是如何被感染的?〖壹〗、.呼吸道飞沫传播:感染者在大声讲话、咳嗽、打喷嚏时,鼻咽部可喷出大量黏液飞沫,其中含有大量病原体,可悬浮在空气中,健康人吸入此飞沫后可感染。2.接触传播:健康人接触被病原体污染的水、土壤、物品可感染。〖贰〗、新增病例情况确诊病例:新增本土确诊病例3例,均为轻型,由常州市报告。无症状感染者:新增本土无症状...

  • 天津新增本土确诊51例(天津新增确诊2例,累计130例)

    天津新增本土确诊51例(天津新增确诊2例,累计130例)

    北京2日新增51例本土确诊,11例无症状〖壹〗、月2日0时至24时,北京新增51例本土确诊病例(含2例4月29日、1例5月1日诊断的无症状感染者转确诊病例,确诊病例1至30昨日已通报)和11例无症状感染者(无症状感染者1至8昨日已通报),无新增疑似病例;无新增境外输入确诊病例、疑似病例和无症状感染者。治愈出院5例。〖贰〗、月20日0时至24时,北京新增58...

  • 北京疫情最新(北京疫情最新政策规定)

    北京疫情最新(北京疫情最新政策规定)

    4月5日北京疫情最新消息情况(新增感染者详情)〖壹〗、发现过程:4月4日作为确诊病例的密切接触者进行集中隔离,4月5日报告核酸检测结果为阳性。诊断结果:综合流行病史、临床表现、实验室检测和影像学检查,诊断为确诊病例,临床分型为轻型。无症状感染者居住地:顺义区南法信镇焦各庄村悦来家园28号楼发现过程:4月4日作为确诊病例的密切接触者进行集中隔离,4月5日报...

    2026/04/22
  • 【成都疫情的最新情况,成都疫情的最新情况】

    【成都疫情的最新情况,成都疫情的最新情况】

    成都无新增,四川健康申报证明可与10个省市互认了!月14日成都无新增新冠肺炎确诊病例,四川省健康申报证明可与10个省市互认。具体信息如下:成都疫情最新情况3月14日0-24时,成都市无新增新冠肺炎确诊病例,新增出院病例1人。截至3月14日24时,成都市累计报告确诊病例144例,累计出院122人,死亡3人,其余19人均在定点医院隔离治疗,74名密切接触者正...

  • 【哈尔滨新增本土1例,哈尔滨新增本土确诊1】

    【哈尔滨新增本土1例,哈尔滨新增本土确诊1】

    哈尔滨新增1例本土确诊,这名确诊者的病情如何?近来这位患者病情还算是比较稳定,近来也没有出现过什么异常,所以医院医生表示,这位患者可能在不久以后就可以痊愈出院,但是即便是痊愈了。这名患者和境外输入型病例有过接触,所以才会被传染新冠肺炎。在哈尔滨多地出现确诊病例之后,哈尔滨的累计确诊病例已经达到了30人。在这样的情况之下,哈尔滨已经重新开展密集的核酸检测,通...

返回顶部