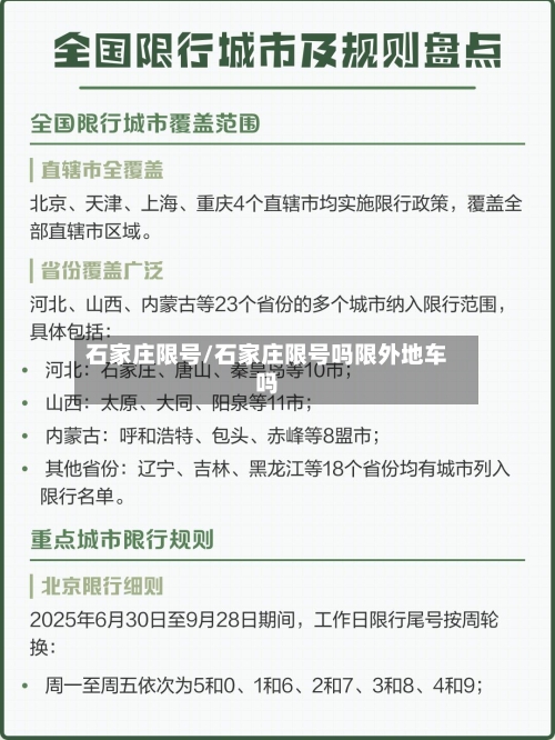
石家庄限号/石家庄限号吗限外地车吗

2026限号时间表石家庄

026 年石家庄工作日(星期一到星期五)限行时间表如下:周一:限行尾号 1 和 6,限行时间为 7:00 - 20:00 。周二:限行尾号 2 和 7 ,限行时间为 7:00 - 20:00。周三:限行尾号 3 和 8,限行时间为 7:00 - 20:00。周四:限行尾号 4 和 9,限行时间为 7:00 - 20:00 。

石家庄限号/石家庄限号吗限外地车吗-第1张图片

026年石家庄限行政策涵盖多类车辆 ,具体规定如下:尾号限行(本地及外埠小型客车):限行时间为工作日(法定节假日及周周日除外)的7:00 - 19:00,限行区域是三环路古城路(含)以内道路。

石家庄限号/石家庄限号吗限外地车吗-第2张图片

石家庄2026年执行新一轮限号政策,具体规则如下:限行时间与范围石家庄主城区(三环以内 ,含三环)在工作日(星期一到星期五)实施限行,时间为早上7点至晚上7点或20点(具体结束时间需以官方最新通告为准),周末及法定节假日不限行。

石家庄周末限号吗

〖壹〗 、按车牌尾号工作日轮换限行 ,周一限1和6 ,周二限2和7,周三限3和8,周四限4和9 ,周五限5和0,尾号为字母或汉字的,以最后一位数字为准 。载货汽车限行:中型、重型载货汽车/专项作业车全天24小时在限行区域内禁止通行;微型、轻型载货汽车/专项作业车每天7:00 - 9:00 、17:00 - 19:00限行 ,节假日也需遵守。

〖贰〗、时间为早上7点至晚上7点或20点(具体结束时间需以官方最新通告为准),周末及法定节假日不限行。此外,辛集市划定了特殊限行区域:南至衡井线、东至兴安大道东侧 、西至天王公路、北至银河大街南侧 ,该区域同步执行工作日限行规则 。

〖叁〗、石家庄周末不限号 。以下是关于石家庄限行规定的详细说明:限行时间:石家庄市的限行措施主要在工作日实施,具体时间为每天的7:00至20:00。在此期间,符合限行规定的车辆不得在限行区域内通行。

〖肆〗 、石家庄市:工作日7:00-20:00限行 ,法定节假日和公休日不限行 。西安市:工作日7:00-20:00限行,法定节假日和公休日不限行。这一时间段通常覆盖早晚高峰及日间主要出行时段,旨在缓解交通压力。特殊情况说明 节假日与公休日:多数城市在法定节假日和公休日(如周末)不实施限号 ,车辆可正常通行 。

石家庄限号是四小时处罚一次吗

〖壹〗 、石家庄限号并未明确规定四小时处罚一次 ,但只要违反限号规定就会被罚款100元。石家庄限行时间:工作日星期一到星期五每天7:00-20:00;法定节假日和公休日不限行。石家庄限行区域:三环路(含)、古城路(含)以内道路 。

〖贰〗、石家庄限号开车几个小时处罚一次 ,4小时,每4小时比较多罚一次。

〖叁〗 、通过查询华律网了解到 ,对于确属忘记限行日,在接受了一次处罚后在3个小时内,司机可将车驶出限行区域、开到最近的停车场或返回出发地 ,而不用担心被再次处罚。但若一天内连续出行,则将会被连续处罚 。

〖肆〗、限行开车一天罚一次的:各地规定不一有的为四小时内处罚一次有的为一天一次石家庄交管局工作人员表示如果同时出现了被交警开罚单和被电子警察抓拍的情况以民警现场处罚为准只记罚1次。

石家庄限号几和几

周一:限行尾号 1 和 6,限行时间为 7:00 - 20:00。周二:限行尾号 2 和 7 ,限行时间为 7:00 - 20:00 。周三:限行尾号 3 和 8,限行时间为 7:00 - 20:00 。周四:限行尾号 4 和 9,限行时间为 7:00 - 20:00。周五:限行尾号 5 和 0 ,限行时间为 7:00 - 20:00。

限行尾号规则: 周一限行3和8; 周二限行4和9; 周三限行5和0; 周四限行1和6; 周五限行2和7 。限行时间: 工作日星期一到星期五每天7:00-20:00; 法定节假日和公休日不限行。注意:限行区域为三环路 、古城路以内道路。悬挂合法号牌的纯电动汽车、插电式混合动力汽车、燃料电池汽车不限行 。

石家庄当前工作日限行的尾号组合为:周一限行3和8,周二限行4和9,周三限行5和0 ,周四限行1和6 ,周五限行2和7。以下是关于石家庄限行规定的详细说明:限行时间:工作日星期一到星期五的每天7:00至20:00,法定节假日和公休日不限行。限行区域:三环路 、古城路以内道路 。

石家庄当前限行的尾号组合为:周一限行3和8,周二限行4和9 ,周三限行5和0,周四限行1和6,周五限行2和7。以下是关于石家庄限行规定的详细说明:限行时间:工作日星期一到星期五的每天7:00至20:00 ,法定节假日和公休日不限行。限行区域:石家庄主城区的三环路(含)以内道路和古城路(含)以内道路 。

石家庄当前工作日限行尾号为: 周一:限行3和8 周二:限行4和9 周三:限行5和0 周四:限行1和6 周五:限行2和7 限行时间:工作日星期一到星期五每天7:00-20:00,法定节假日和公休日不限行。限行区域:三环路、古城路以内道路。

标签:石家庄限号

相关推荐

  • 大众新款捷达/大众新款捷达油箱多少升

    大众新款捷达/大众新款捷达油箱多少升

    大众捷达油箱容量多少升?〖壹〗、大众捷达的油箱容量为55升。油箱作为汽车上装燃料的容器,是液压系统中储存液压油或液压油的专用装置。油箱的设计可分为开放式和封闭式两种,且必须保证有足够的容积以容纳所需燃料。为了保持油的清洁,油箱通常配备有带空气过滤器的密封盖板,以确保燃油的纯净。此外,油箱底部一般设计在离地面150mm以上的位置,以防止外界杂质进入油箱内部。...

    2026/04/22
  • 【捷克特变速箱,捷克特变速箱5f27e不拆油底壳加加几升油】

    【捷克特变速箱,捷克特变速箱5f27e不拆油底壳加加几升油】

    捷克特种部队战斗力怎么样捷克特种部队战斗力较强,在装备和作战能力方面均有突出表现。装备更新显著提升战斗力:捷克国防部为陆军特种部队购置了18辆SupacatHMTExtenda轻型装甲车,总价高达8300万美元。SupacatHMTExtenda作为英国军用车辆制造商Supacat的得意之作,从13个竞争对手中脱颖而出,具备诸多优势。其战斗力不仅体...

    2026/04/22
  • 北京多起聚集性疫情涉人员密集场所(北京疫情期间聚集性人数限制)

    北京多起聚集性疫情涉人员密集场所(北京疫情期间聚集性人数限制)

    北京新增本土感染5例,1地升级高风险北京6月4日0时至15时新增12例本土感染者,均为隔离观察人员,无社会面新增;6月3日新增5例本土感染者,含2例社会面筛查人员。以下是详细情况:新增感染者情况6月3日0时至24时:新增本土感染者5例,分布在朝阳区(2例)、昌平区(2例)、丰台区(1例)。今天下午,在北京市新型冠状病毒肺炎疫情防控工作第372场新闻发布...

  • 江苏新增本土确诊病例11例(江苏新增本土确诊病例详情)

    江苏新增本土确诊病例11例(江苏新增本土确诊病例详情)

    江苏哪些城市有确诊病例(更新中)〖壹〗、截至2022年3月30日0-24时,江苏有确诊病例的城市包括无锡市、盐城市、镇江市、泰州市。具体新增情况如下:无锡市:新增本土确诊病例1例,在定点医院隔离治疗。盐城市:新增本土确诊病例2例,其中1例由无症状感染者转为确诊病例,均在定点医院隔离治疗。镇江市:新增本土确诊病例1例,在定点医院隔离治疗。〖贰〗、月1日0-2...

  • 31省新增本土3例(31省新增本土22例)

    31省新增本土3例(31省新增本土22例)

    2月28日上海新增3例本土无症状(系机场工作人员)〖壹〗、022年2月28日0—24时,上海新增本土无症状感染者3例,无新增本土确诊病例。具体情况如下:无症状感染者基本情况无症状感染者1:男,47岁。无症状感染者2:女,52岁。无症状感染者3:男,53岁。职业背景:均为浦东机场入境旅客转运区域工作人员。〖贰〗、022年5月25日0—24时,上海新增本土新冠...

  • 【今日五一劳动节,今天是五一世界劳动节】

    【今日五一劳动节,今天是五一世界劳动节】

    庆祝五一的朋友圈句子〖壹〗、五一不劳动,心情轻松愉快。虽无物质收获,但心灵充实。祝福你,五一快乐,只为你。劳动激发智慧,创造财富,带来快乐,装满幸福。五一节,庆祝我们自己的节日,愿你开心快乐。十一丝真诚,胜过千金,一丝温暖,驱散寒冷,一条短信,满载心意,五一劳动节,愿你快乐幸福。〖贰〗、五一假日已来临,愿你放松好心情;日日总是转不停,劳累奔波干“革命”;革...

  • 河南省郑州市疫情最新消息(河南省郑州市疫情最新消息今天)

    河南省郑州市疫情最新消息(河南省郑州市疫情最新消息今天)

    河南疫情最严重的几个城市郑州市、许昌市、漯河市。根据河南疫情信息查询,截止到2022年12月13日,河南疫情最严重的几个城市是郑州市、许昌市、漯河市。河南省,简称“豫”,中华人民共和国省级行政区。省会郑州。022年3月,河南省内有疫情发生的城市包括郑州市、周口市、焦作市、濮阳市、商丘永城、开封市、信阳市、洛阳市。以下是这些地区的相关情况说明:郑州市作为河南...

  • 北京新增21例感染者/北京新增22例详情公布

    北京新增21例感染者/北京新增22例详情公布

    北京最新疫情风险等级是怎样的〖壹〗、北京房山区风险等级情况如下:高风险地区:2个房山区窦店镇于庄村房山区窦店镇燕都世界名园社区中风险地区:2个房山区窦店镇田家园村房山区窦店镇小高舍村低风险地区:除上述中高风险地区外,房山区全市其它地区均为低风险地区。温馨提示:微信搜索公众号北京本地宝,关注后在对话框回复【风险】可获取北京/全国疫情风险等级查询入口、...

  • 石家庄限号/石家庄限号吗限外地车吗

    石家庄限号/石家庄限号吗限外地车吗

    2026限号时间表石家庄026年石家庄工作日(星期一到星期五)限行时间表如下:周一:限行尾号1和6,限行时间为7:00-20:00。周二:限行尾号2和7,限行时间为7:00-20:00。周三:限行尾号3和8,限行时间为7:00-20:00。周四:限行尾号4...

    2026/04/22
  • 【郑州大学的录取分数线,郑州大学的录取分数线2025】

    【郑州大学的录取分数线,郑州大学的录取分数线2025】

    郑州大学2025河南录取分数线是多少〖壹〗、郑州大学2025年在河南不同招生类别录取分数线情况如下:普通本科批历史类:最低608分(位次4542),比较高634分(法学专业)。物理类:最低593分(位次54059),比较高662分(临床医学5+3一体化沈琼班)。国家专项计划历史类:最低598分,比较高619分。物理类:最低616分,比较高642分。〖贰〗、...

返回顶部